本年度报告是根据《中华人民共和国政府信息公开条例》(以下简称《条例》)、《浙江省政府信息公开暂行办法》(以下简称《办法》)的要求,由杭州市西湖区人民政府编制而成。全文包括总体情况,主要做法,存在问题,相关建议。本年度报告中所列数据的统计期限从2021年1月1日起到2021年12月31日止。
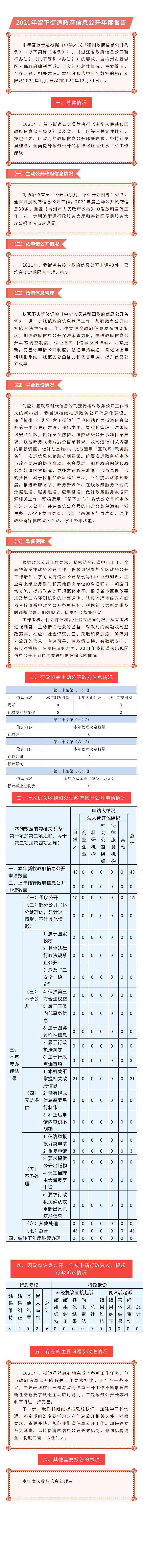
一、总体情况
2021年,留下街道认真贯彻执行《中华人民共和国政府信息公开条例》以及省、市、区等有关文件精神,按照区委、区政府的政府信息公开部署要求,坚持新发展理念,全面提升政务公开的标准化规范化水平和工作能级。
(一)主动公开政府信息情况
街道始终秉承“公开为原则,不公开为例外”理念,全面开展政府信息公开工作,2021年度主动公开政府信息30条。重视《杭州市人民政府公报》的发放和宣传工作,进一步明确街道行政服务大厅和各社区便民服务大厅公报查阅点的设置。
(二)依申请公开情况
2021年,我街道共接收政府信息公开申请43件,已均在规定期限内办理、答复。
(三)政府信息管理
认真落实新修订的《中华人民共和国政府信息公开条例》,进一步规范政府信息管理工作。加强政务公开内容的合法性审查工作,建立健全政府信息发布协调制度,加强政府信息公开保密审查力度,推进政府信息公开动态调整制度,保证各栏目信息及时准确、动态更新。完善依申请公开制度,畅通申请渠道,简化网上申请填报手续,规范答复函格式和答复用语,提升信息公开水平。
(四)平台建设情况
为应对互联网时代信息的飞速传播对政务公开工作带来的新挑战,我街道持续推进政务公开信息化建设。将“杭州·西湖区·留下街道”门户网站作为街道信息公开第一平台进行建设,强化集中、集约化管理,注重网络安全问题,抓好安全防护。按照政务公开事项目录要求,规范政务服务网后台信息输录,及时进行相关内容的更新调整,做好动态维护。充分运用“互联网+政务服务”,推进信息化辅助机制建设。统筹推进政务新媒体与政府网站的协同联动、融合发展,加强政府网站和政务新媒体内容保障,更多发布权威准确、通俗易懂、形式多样、易于传播的政策解读产品,不断提高政策知晓度。推进政府网站、政务新媒体、在线政务服务平台的数据融通、服务融通、应用融通,做好政务服务数据同源相关工作。积极运用 “留下发布”微信公众号新媒体推进政务公开,并在微信公众号的自定义菜单添加“浙里办”APP下载引导页,添加“西湖码”直达页,强化政务新媒体的政民互动、掌上办事功能。
(五)监督保障
根据政务公开工作要求,紧密结合街道中心工作,全面统筹安排政务公开工作。积极组织参加全区政务公开工作培训,学习政府信息公开条例等相关业务知识,注重与上级业务部门和其他镇街单位的沟通联系,加强日常交流,提高政务公开规范化水平。根据省市区整改要求及第三方评测机构的全面评测,认真梳理本级政府绩效考核体系中政务公开各项指标,根据新形势新要求及时调整完善,加强规范,接受社会监督评议。
工作考核、社会评议和责任追究结果情况。建立考核通报制度,主动接受社会的监督,对发现的问题及时整改落实。在应对社会评议方面,采取积极态度,确保对外公开的信息,有迹可寻、有政策支持、有数据支撑,有应对措施。在责任追究方面,2021年我街道未出现因信息公开不到位需要进行责任追究的情况。
二、行政机关主动公开政府信息情况
第二十条第(一)项 | |||
信息内容 | 本年制发件数 | 本年废止件数 | 现行有效件数 |
规章 | 0 | 0 | 0 |
行政规范性文件 | 0 | 0 | 0 |
第二十条第(五)项 | |||
信息内容 | 本年处理决定数量 | ||
行政许可 | 0 | ||
第二十条第(六)项 | |||
信息内容 | 本年处理决定数量 | ||
行政处罚 | 0 | ||
行政强制 | 0 | ||
第二十条第(八)项 | |||
信息内容 | 本年收费金额(单位:万元) | ||
行政事业性收费 | 0 | ||
三、行政机关收到和处理政府信息公开申请情况
(本列数据的勾稽关系为:第一项加第二项之和,等于第三项加第四项之和) | 申请人情况 | ||||||||
自然人 | 法人或其他组织 | 总计 | |||||||
商业 企业 | 科研 机构 | 社会公益组织 | 法律服务机构 | 其他 | |||||
一、本年新收政府信息公开申请数量 | 43 | 0 | 0 | 0 | 0 | 0 | 43 | ||
二、上年结转政府信息公开申请数量 | 0 | 0 | 0 | 0 | 0 | 0 | 0 | ||
三、本年度办理结果 | (一)予以公开 | 16 | 0 | 0 | 0 | 0 | 0 | 16 | |
(二)部分公开(区分处理的,只计这一情形,不计其他情形) | 0 | 0 | 0 | 0 | 0 | 0 | 0 | ||
(三)不予公开 | 1.属于国家秘密 | 0 | 0 | 0 | 0 | 0 | 0 | 0 | |
2.其他法律行政法规禁止公开 | 0 | 0 | 0 | 0 | 0 | 0 | 0 | ||
3.危及“三安全一稳定” | 0 | 0 | 0 | 0 | 0 | 0 | 0 | ||
4.保护第三方合法权益 | 0 | 0 | 0 | 0 | 0 | 0 | 0 | ||
5.属于三类内部事务信息 | 0 | 0 | 0 | 0 | 0 | 0 | 0 | ||
6.属于四类过程性信息 | 0 | 0 | 0 | 0 | 0 | 0 | 0 | ||
7.属于行政执法案卷 | 0 | 0 | 0 | 0 | 0 | 0 | 0 | ||
8.属于行政查询事项 | 3 | 0 | 0 | 0 | 0 | 0 | 3 | ||
(四)无法提供 | 1.本机关不掌握相关政府信息 | 21 | 0 | 0 | 0 | 0 | 0 | 21 | |
2.没有现成信息需要另行制作 | 0 | 0 | 0 | 0 | 0 | 0 | 0 | ||
3.补正后申请内容仍不明确 | 0 | 0 | 0 | 0 | 0 | 0 | 0 | ||
(五)不予处理 | 1.信访举报投诉类申请 | 0 | 0 | 0 | 0 | 0 | 0 | 0 | |
2.重复申请 | 3 | 0 | 0 | 0 | 0 | 0 | 3 | ||
3.要求提供公开出版物 | 0 | 0 | 0 | 0 | 0 | 0 | 0 | ||
4.无正当理由大量反复申请 | 0 | 0 | 0 | 0 | 0 | 0 | 0 | ||
5.要求行政机关确认或重新出具已获取信息 | 0 | 0 | 0 | 0 | 0 | 0 | 0 | ||
(六)其他处理 | 1.申请人无正当理由逾期不补正、行政机关不再处理其政府信息公开申请 | 0 | 0 | 0 | 0 | 0 | 0 | 0 | |
2.申请人逾期未按收费通知要求缴纳费用、行政机关不再处理其政府信息公开申请 | 0 | 0 | 0 | 0 | 0 | 0 | 0 | ||
3.其他 | 0 | 0 | 0 | 0 | 0 | 0 | 0 | ||
(七)总计 | 43 | 0 | 0 | 0 | 0 | 0 | 43 | ||
四、结转下年度继续办理 | 0 | 0 | 0 | 0 | 0 | 0 | 0 | ||
四、因政府信息公开工作被申请行政复议、提起行政诉讼情况
行政复议 | 行政诉讼 | |||||||||||||
结果维持 | 结果 | 其他 | 尚未 | 总计 | 未经复议直接起诉 | 复议后起诉 | ||||||||
结果 | 结果 | 其他 | 尚未 | 总计 | 结果 | 结果 | 其他 | 尚未 | 总计 | |||||
3 | 1 | 0 | 2 | 6 | 0 | 0 | 0 | 0 | 0 | 0 | 0 | 0 | 0 | 0 |
五、存在的主要问题及改进情况
2021年,街道虽然较好地完成了各项工作任务,但与政府信息公开的有关工作要求相比,还存在一些不足,主要表现在:一是对政府信息公开工作不断增长的新任务新要求缺乏主动应对能力;二是政务公开长效机制有待进一步完善。
下一步,我们将继续提高思想认识,加强学习和沟通,不定期组织专题学习政府信息公开相关文件,对照要求,查漏补缺,规范我街道信息公开工作。加快建立各负其责、运转协调的信息公开长效机制,做到机构健全、制度完善、责任到人。
六、其他需要报告的事项
本年度未收取信息处理费