当前位置 :
首页
>
政务公开
>
政务专题
>
归档专题
>
政府信息公开报告专题
>
2021年政府信息公开年度报告专题
>
市级单位
>
宁波市
>
奉化区
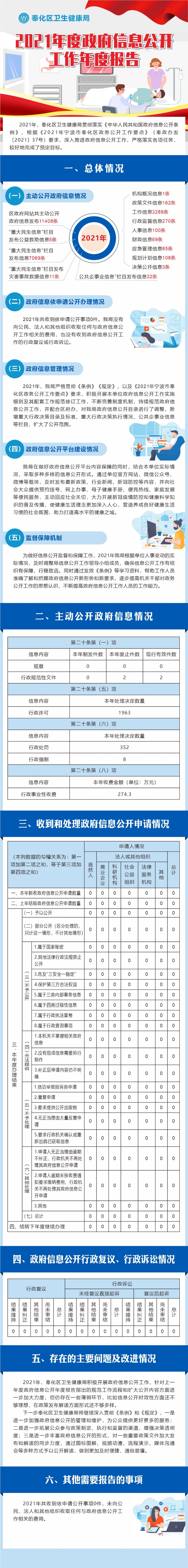
宁波市奉化区卫生健康局2021年政府信息公开工作年度报告
日期: 2022-01-24 14:59
来源: 宁波市奉化区人民政府
字体:[
大
中
小
]
宁波市奉化区卫生健康局2021年政府信息公开工作年度报告.doc
打印
关闭
主办:
浙江省人民政府办公厅
地址:
浙江省杭州市省府路8号一号楼
邮编:
310025